公司名称: 长沙小番茄科技有限公司
cad画图软件是一款非常实用的办公软件,cad画图软件正版之中用户可以使用该软件之中的各种工具直接在画布上进行设计画图,在软件之中有着完整的中文操作方式,可以让用户更简单的学会操作,并且提供快捷键的设置,让用户轻松解决快捷键学习的烦恼。
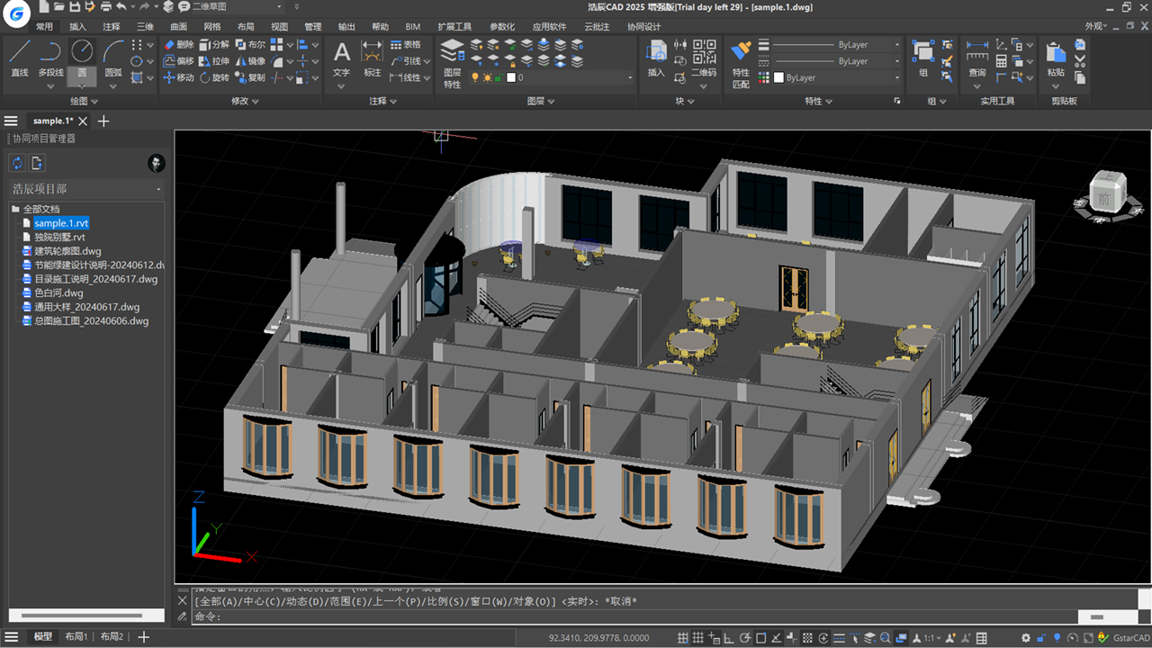
cad画图软件有着完整的操作流程,可以兼容多个版本的CAD图纸,并且提供3D画图方式,可以让用户轻松进行画图内容以及保存流程,即轻松进行文件打印和文件保存。
功能全覆盖与创新:
完整覆盖主流 CAD 全部常用功能,同时针对国内建筑、机械等行业需求,开发超 100 项专属特色功能,从参数化建模到规范图纸生成,大幅提升设计效率。
高度兼容与资源复用:
完美兼容 AutoCAD 全版本图纸格式,确保老旧图纸稳定读取;全面适配天正、燕秀等主流插件,实现不同品牌软件图纸资源无障碍使用,降低企业成本。
云端协同设计生态:
内置协同设计模块,支持电脑、平板、手机等多终端同步。具备云存储、云批注、协同追溯等功能,保障多专业、多部门跨场景高效协作,优化设计流程。











普通下载


